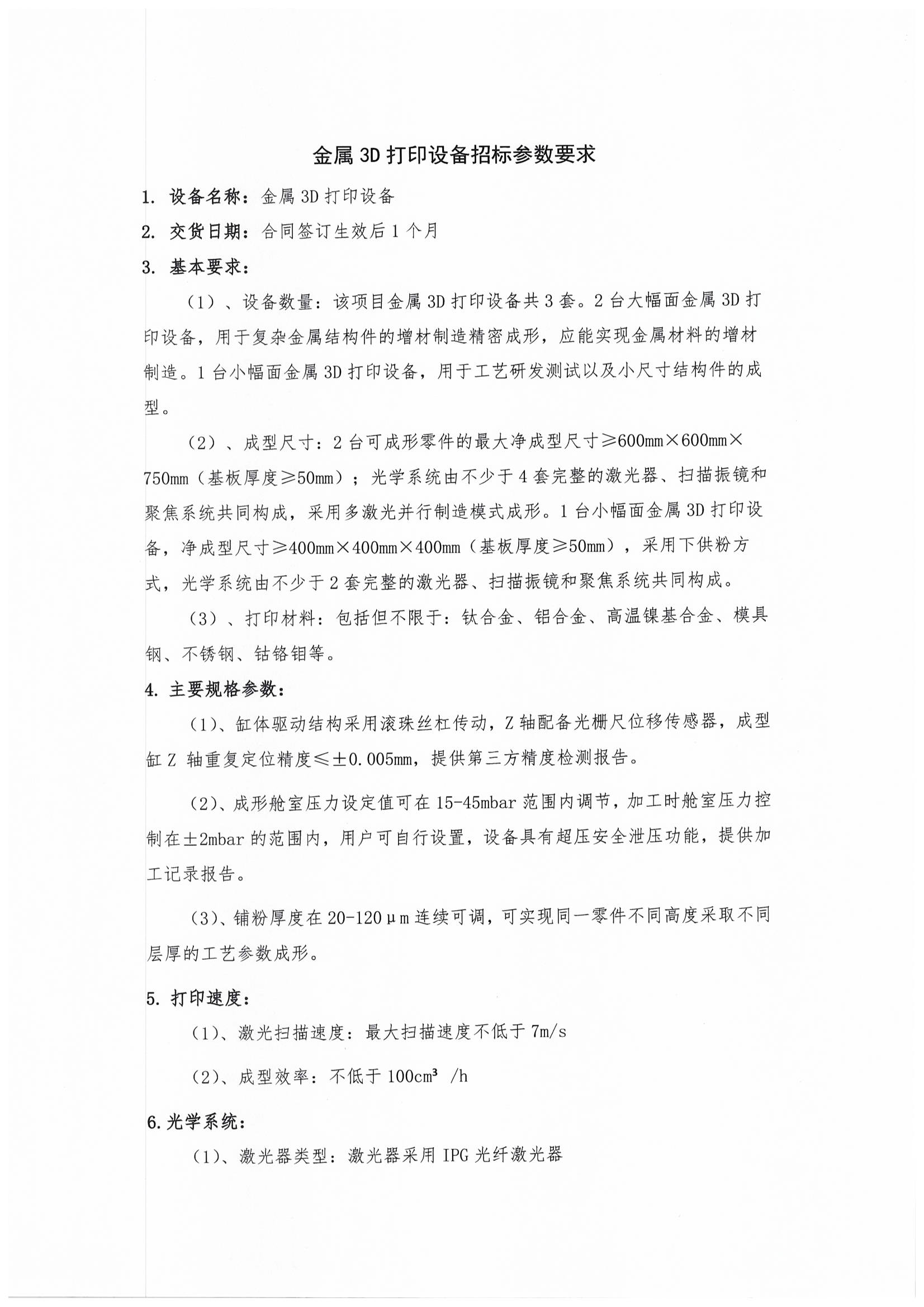
01

信息公开

您的位置:
首页
/
/
增材制造及辅助设备采购招标公告

增材制造及辅助设备采购招标公告

【概要描述】

增材制造及辅助设备采购招标公告

【概要描述】

  • 分类:信息公开
  • 作者:
  • 来源:
  • 发布时间:2024-08-05 14:01
  • 访问量:0
详情

扫二维码用手机看

相关资讯

走大钊之路、扬五峰精神
走大钊之路、扬五峰精神
赢博线上平台召开九届一次董事会会议
赢博线上平台召开九届一次董事会会议
宣讲进车间入班组干事创业热情高涨
宣讲进车间入班组干事创业热情高涨
市国资委副主任崔秀华一行到赢博线上平台督导检查大气污染防治安全生产和暑期汛期工作
市国资委副主任崔秀华一行到赢博线上平台督导检查大气污染防治安全生产和暑期汛期工作
赢博线上平台开展纪念建党102周年党员发展表彰大会暨党委书记讲党课活动
赢博线上平台开展纪念建党102周年党员发展表彰大会暨党委书记讲党课活动
市金融局乔沈军副局长一行到赢博线上平台调研指导上市工作
市金融局乔沈军副局长一行到赢博线上平台调研指导上市工作
Copyright © 1999-2021 Tangshan Gear Group Ltd (TGG) All Rights Reserved.赢博线上平台版权所有
地址:河北省唐山市开发区火炬路206号 办公室电话:5929001 / 5929082
冀ICP备11010713号-1    
 冀公网安备 13024002000351号

备案